| Realizes |
|
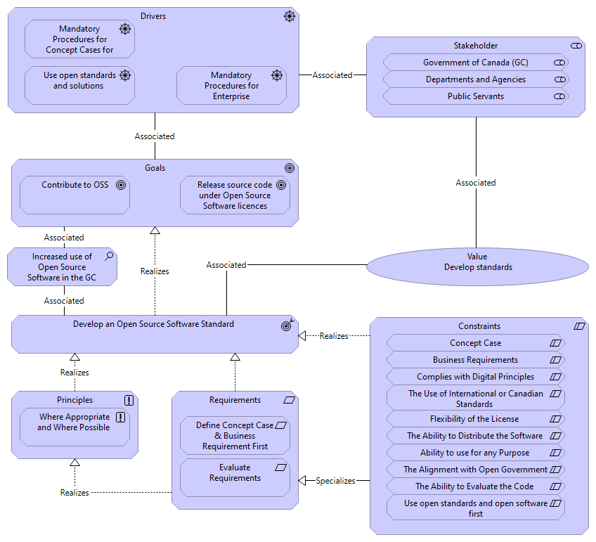
Principles |
Develop an Open Source Software Standard |
| |
|
Principles |
Where Appropriate and Where Possible |
| |
|
Goals |
Contribute to OSS |
| |
|
Goals |
Release source code under Open Source Software licences |
| Associated |
|
Goals |
Increased use of Open Source Software in the GC |
| Associated |
|
Goals |
Drivers |
| Realizes |
|
Develop an Open Source Software Standard |
Goals |
| Associated |
|
Develop an Open Source Software Standard |
Increased use of Open Source Software in the GC |
| |
|
Requirements |
Define Concept Case & Business Requirement First |
| |
|
Requirements |
Evaluate Requirements |
| |
|
Requirements |
Develop an Open Source Software Standard |
| Realizes |
|
Requirements |
Principles |
| |
|
Constraints |
Complies with Digital Principles |
| |
|
Constraints |
Business Requirements |
| |
|
Constraints |
The Use of International or Canadian Standards |
| |
|
Constraints |
Flexibility of the License |
| |
|
Constraints |
Ability to use for any Purpose |
| |
|
Constraints |
The Ability to Evaluate the Code |
| |
|
Constraints |
The Alignment with Open Government |
| |
|
Constraints |
The Ability to Distribute the Software |
| |
|
Constraints |
Concept Case |
| Realizes |
|
Constraints |
Develop an Open Source Software Standard |
| Specializes |
|
Constraints |
Requirements |
| |
|
Constraints |
Use open standards and open software first |
| |
|
Drivers |
Mandatory Procedures for Concept Cases for Digital Projects |
| |
|
Drivers |
Mandatory Procedures for Enterprise Architecture Assessment |
| Associated |
|
Drivers |
Stakeholder |
| |
|
Drivers |
Use open standards and solutions |
| |
|
Stakeholder |
Government of Canada (GC) |
| |
|
Stakeholder |
Public Servants |
| |
|
Stakeholder |
Departments and Agencies |
| Associated |
|
Stakeholder |
Develop standards |
| Associated |
|
Develop standards |
Develop an Open Source Software Standard |